Menu
❄️ RocketSeat❄️ Arte | Tipográfia | Estratégia | vendas | Design❄️ Nicho Adulto | AI | Motion | Mentorias | Facebook❄️ Coleção: Edição de Vídeos - Mateus Ferreira❄️ Coleção: Thiago Finch❄️ DROPSHIPPING | E-COMMERCE | Mercado Pago❄️ Motion | Blender | 3D | Social Media | Carrossel❄️ EBAC | Photoshop | Publicidade | Design | Adobe❄️ Flask | Bootcamp | C# | Python | NodeJS | React❄️ CURSOS | ALURA❄️ IDIOMAS | INGLÊS | Alemã | Tradução❄️ TRADER | LÓGICA DO PREÇO❄️ DROPSHIPPING E E-COMMERCE❄️ AI❄️ ZDM❄️ ALURA @TODOS❄️ PREMUIN
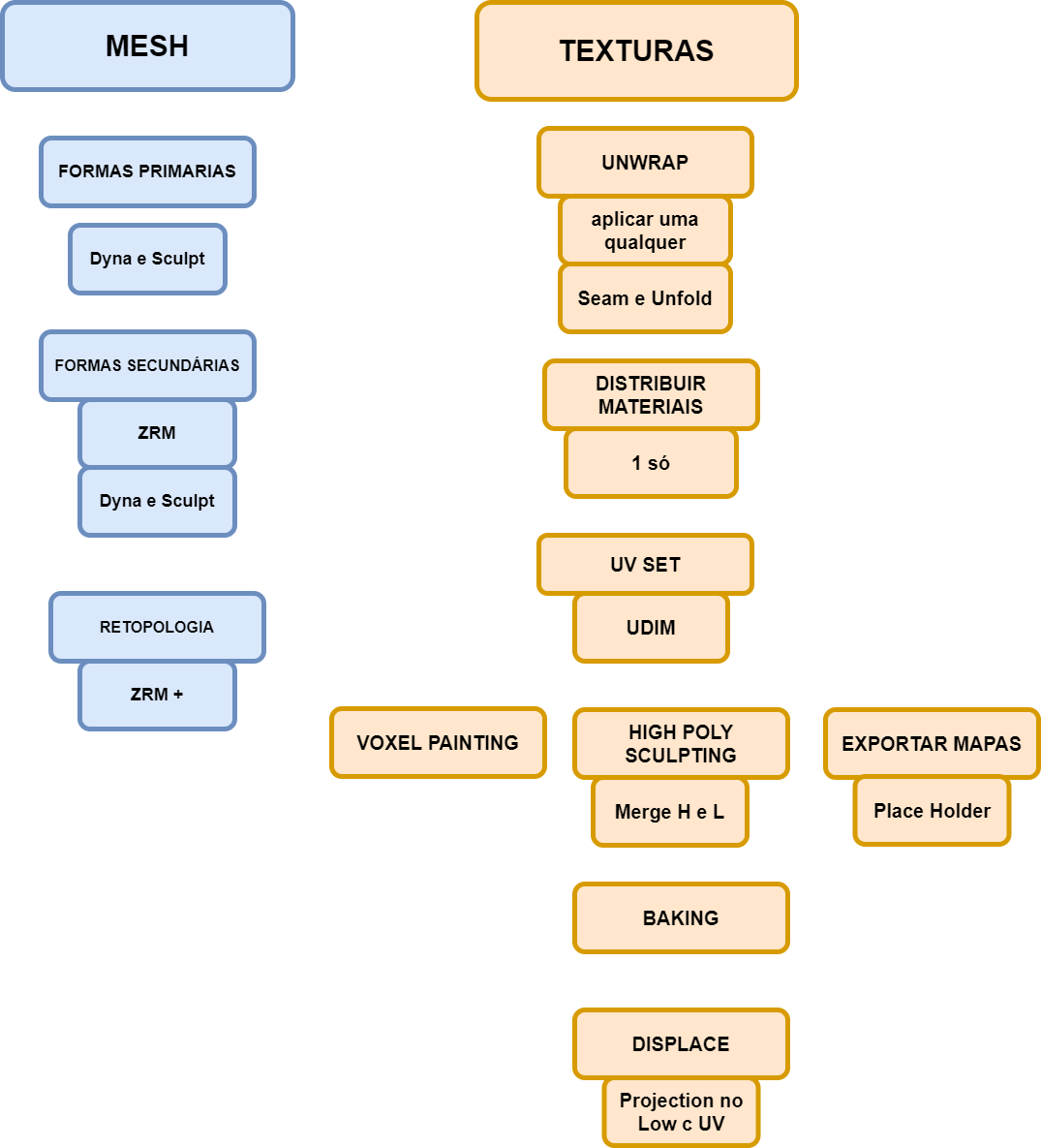
villa / EBAC CURSOS / Profissão - Artista 3D para Filmes e Séries / 26 - Baking e Templates / 01 - Aula 1 - Organizando e Testando Bakes
Outros
-
PNGMaterial de apoio_1.png cloud_download
-
PDFMaterial de apoio_2.pdf cloud_download
Aulas
- Aula cloud_download
