Logo
logout
Menu ❄️ RocketSeat❄️ Arte | Tipográfia | Estratégia | vendas | Design❄️ Nicho Adulto | AI | Motion | Mentorias | Facebook❄️ Coleção: Edição de Vídeos - Mateus Ferreira❄️ Coleção: Thiago Finch❄️ DROPSHIPPING | E-COMMERCE | Mercado Pago❄️ Motion | Blender | 3D | Social Media | Carrossel❄️ EBAC | Photoshop | Publicidade | Design | Adobe❄️ Flask | Bootcamp | C# | Python | NodeJS | React❄️ CURSOS | ALURA❄️ IDIOMAS | INGLÊS | Alemã | Tradução❄️ TRADER | LÓGICA DO PREÇO❄️ DROPSHIPPING E E-COMMERCE❄️ AI❄️ ZDM❄️ ALURA @TODOS❄️ PREMUIN
villa / MARKETING DIGITAL - VENDAS / Bootcamp Growth Advisor - Lucas Félix / Growth Advisor / 31. Comunidade
Outros
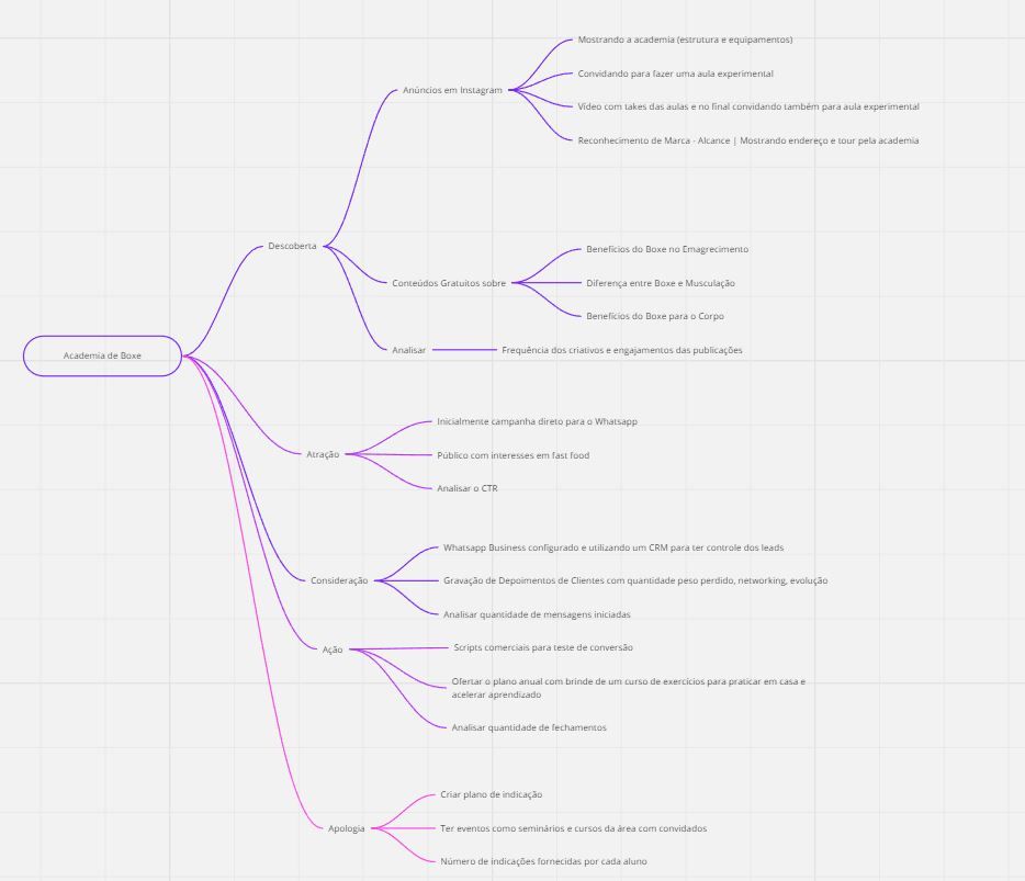
  • JPG
    Academia.jpg
    cloud_download
  • TXT
    As 5 etapas do fluxo de vendas para academia de boxe..txt
    cloud_download
  • JPG
    Exercício - Academia de Boxe.jpg
    cloud_download
  • JPG
    Exercício Funil para Academia de Boxe.jpg
    cloud_download
  • TXT
    Fluxo de 5 Etapas.txt
    cloud_download
  • PNG
    fluxo.png
    cloud_download
  • TXT
    Funil de E-commerce.txt
    cloud_download
Status do Download
×
Arquivo:
hourglass_empty Iniciando download...
0 MB de 0 MB
0%
hourglass_empty 0%

Logo Canal Telegram check_circle | Suporte admin_panel_settings

©2025 SNUX TCG